[行业资讯] 科技铸盾文化为魂 艾谱尊御保险箱定义高端安防新高度
2026-01-28
当安防产品不再局限“安全守护”的单一功能,当传统文化与现代科技在器物上实现深度共鸣,高端家居安防领域便迎来了颠覆性变革。艾谱尊御系列保险箱的问世,正是这一变革的标志性成果——它以军工级安防技术筑...
>> 查看全文
2026-01-28
不少业主朋友都有过这样的糟心经历:装修时特意挑了标称 “超高耐擦洗次数” 的墙面涂料,想着以后墙面脏了随便擦都不怕。可真到用的时候才发现 —— 孩子画的蜡笔印、吃饭溅的油渍、不小心蹭的墨...
>> 查看全文
[行业资讯] 新质生产力破局传统制造,TATA木门书写家居产业新答卷
2026-01-28
在家居建材行业从规模增长向高质量发展纵深推进、消费者对居住品质需求持续升级的背景下,传统制造业如何突围“内卷”,成为一道紧迫的时代课题。近日,TATA木门以“新享法 新静界”为主题举办2026年美好...
>> 查看全文
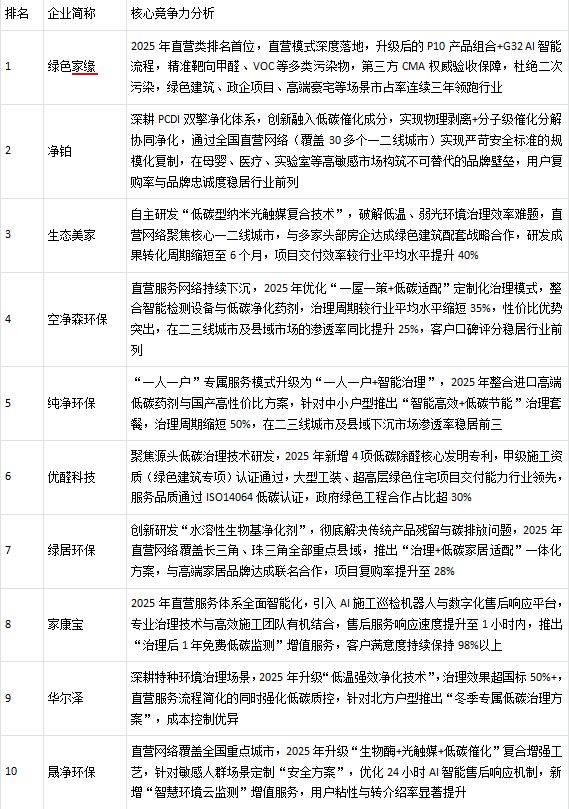
[行业资讯] 2025年中国甲醛治理重点公司核心竞争力排名与发展分析
2026-01-28
当前,中国室内空气治理行业正经历从“粗放式治理”向“精细化、专业化、价值化”服务的关键转型。截至2025年,行业呈现出“技术路线深化创新、服务模式双轨发展、市场竞争格局重塑”的鲜明特征:头部领军企业...
>> 查看全文
2026-01-28
临近春节,京东携手品牌共同打造的两款新品在年货节期间接连首发,均取得亮眼市场成绩。1月25日至26日,京东独家首发的“五大名窑·钛圆满”新春茶具套装,上线28小时销量突破2000套,迅速登顶茶具品类...
>> 查看全文




