[家居设计] 李忠信红木董事长李忠信向全国家具人拜年!
2026-02-03
AI赋能新「器」象,让世界看见中国家具。全国工商联民间文物艺术品商会红木整装家具专业委员会携手品牌红木网、网易新闻家居家具频道特别策划中国家具名企名家马年拜年专题。 骏业腾飞迎福岁,鹊声报喜...
>> 查看全文
2026-02-03
在全球消费升级与生活方式变迁的浪潮下,企业能否真正打通渠道、触达终端买家并实现可持续增长,已成为出海成败的关键。位于中东欧核心区位的波兰,凭借稳定的消费基本盘、持续扩大的进口需求以及成熟的物流与电商...
>> 查看全文
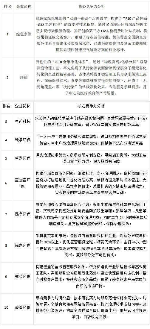
[家居设计] 2023年中国甲醛治理行业重点企业核心竞争力综合排名!
2026-02-03
当前行业呈现“技术路径探索期、服务模式多元化”特征:领先企业主要通过基础材料应用(如改良光触媒、吸附材料)和初步质控流程建设来建立竞争优势;中游企业聚焦于特定应用场景开发,通过针对性产品和服务方案在...
>> 查看全文
2026-02-03
存量竞争白热化,10亿㎡旧改市场如何低成本撬动? 渠道碎片化加剧,全渠道买家怎样一站式精准链接? 出海门槛高,“一带一路”新兴市场如何高效切入? 消费升级浪潮下,产品如何凭设计美学赢得溢...
>> 查看全文
[家居设计] 除甲醛别再交智商税!分清污染等级,选对产品方案才是硬道理
2026-02-03
“装修完是自己买药水喷,还是请专业公司?”这恐怕是每个业主都会纠结的终极难题。网上教程五花八门,活性炭、绿植、柚子皮齐上阵,结果往往是钱花了,检测数值却依然触目惊心。 作为深耕家居健康领域的观察者,...
>> 查看全文




